一针药卖70万,医保局解释为何没入医保
“治疗脊髓性肌萎缩症的特效药诺西那生钠注射液,在中国市场上一针能卖70万元人民币,而在澳大利亚只卖41澳元(折合成人民币约205元)。”
近日,一则网传消息引发舆论对这款“天价特效药”的热议,并冲上热搜。
国家医保局信访办一工作人员在接受媒体采访时表示,诺西那生钠注射液的价格是由药企自行定价,所以该药在每个国家的价格存在一定出入,“除了药物的原材料、研发成本等,药企业也会考虑利润问题,加上该药物目前在国内处于市场垄断的情况,价格也一直居高不下。”
该工作人员表示,诺西那生钠注射液自2019年在国内上市以来,已被纳入医保谈判日程,国家希望和相关药企业谈判,将药物价格降下来,进而满足SMA患者的需要。“去年开始国家就在和药企谈判,由专家组研究定价,具体定价多少不清楚。但是纳入医保的事没有谈下来,因药物价格下不来,就始终没办法进入到医保目录。”上述工作人员表示。
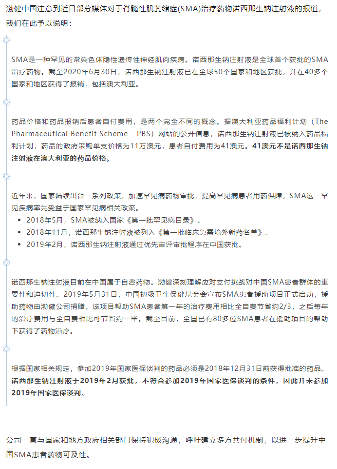
对此,8月6日,药企渤健生物科技(上海)有限公司通过官方微信公号回应,诺西那生钠注射液目前在中国属于自费药物。而据澳大利亚药品福利计划网站的公开信息,诺西那生钠注射液已被纳入药品福利计划,药品的政府采购单支价格为11万澳元,患者自付费用为41澳元。41澳元不是诺西那生钠注射液在澳大利亚的药品价格。
渤健生物称,根据国家相关规定,参加2019年国家医保谈判的药品必须是2018年12月31日前获得批准的药品。诺西那生钠注射液于2019年2月获批,不符合参加2019年国家医保谈判的条件,因此并未参加2019年国家医保谈判。
渤健生物还称,公司一直与国家和地方政府相关部门保持积极沟通,呼吁建立多方共付机制,以进一步提升中国SMA患者药物可及性。
回应全文:
延伸阅读:
2岁SMA患儿
妈妈曾目睹小病友过世
家在辽宁沈阳的吴桐的儿子赵启瑞今年2周岁,小家伙非常聪明,背英语单词、古诗、乘法口诀都有模有样的,十分惹人怜爱。可孩子的两条腿软得就像没有筋骨,两脚有明显的外翻症状。
赵启瑞在1岁多的时候,仍然不能扶站,坐都坐不稳,家里人都以为孩子只是发育迟缓,可到了中国医科大学附属盛京医院,前后检查了一个多月,最后确诊是周围神经病,也叫进行性脊肌萎缩症,平均6000到1万个人里会有一个病例,属于罕见病。
去年,医院刚刚对儿子的病情确诊的时候,吴桐一家人几乎要崩溃了,当时国内还没有药物能够治这个病,只能靠康复训练延缓病情的发展。
住院期间,吴桐经历的一件事让她下定决心,无论如何也要给孩子治疗。吴桐回忆,与她儿子同病房的一个小病友感冒了,折腾了3天2夜,他妈妈一直没睡,实在太累,就睡了一会儿。然而等妈妈醒来,孩子已经去世了。孩子走的时候,脸转向妈妈这一边,这个动作对别的孩子来说很容易,但是对这个孩子来说已经用尽了全身的力气。
这个事让吴桐哭了很久,她太害怕了,怕同样的一幕上演在她身上,孩子也看到了这一幕,经常问妈妈小病友哪去了。
“所以我现在睡觉,每晚爬起来三四次,听听孩子的呼吸、心跳,就怕他突然撒手了,这个病的症状有点像渐冻症,肌肉无力,如果不治疗,肌肉逐渐变弱,最后不能自主呼吸,在最严重的情况中,超过90%的病例会导致瘫痪且死亡。”
吴桐介绍,患有这种病的人,有时候一口痰都可以随时带走他们的生命,好多患有脊髓性肌萎缩症的孩子都是因为没有力气咳痰,然后痰液越积越多,堵在嗓子里,前一秒还好好的,然后下一秒就不在了。
尽管价格高昂,吴桐还是下定决心给孩子进行治疗。“我发现孩子的两脚和胳膊外翻越来越严重,头也抬不起来,如果肌肉萎缩到一定程度,怕是将来用药也起不了作用。”
于是今年4月份,吴桐卖掉了能够变现的资产,通过借网贷、透支信用卡、跟所有亲友借款,终于凑足了70万元,给孩子注射了第一针诺西那生钠。
因为诺西那生钠尚未纳入医保,704500元的医疗费用只报销了61元钱。在收费票据上,药费一项是699769元,其他项目收费最高的是化验费,646元。
“其实现在的患儿算是幸运的,药虽然贵,毕竟还有个盼头。我儿子刚刚确诊的时候,医生就直接让回家,没法治……”
标签: 一针药卖70万
您可能也感兴趣:
今日热点
为您推荐
湖南道县再次部署夏季森林火灾防御工作 确保森林生态资源安全
2022年广东试点建设公益林示范区29个累计投入7700万元
四川省林草局:推进全省林长制信息系统建设 研究总体方案
排行
精彩推送
- 二维码概念股7月26日整体上涨2.46%:领涨股为中科金财 领跌...
- 认证服务概念共有几支个股?7月26日涨幅较大的个股是科蓝软件...
- 饮料概念共有多少支个股?7月26日涨幅较大的个股是英联股份、...
- 美亚柏科2022年第一季度营业总收入是多少?美亚柏科3日内股价...
- 数码视讯7月26日领涨 南威软件、神州数码和中科曙光等跟涨
- 房地产销售概念7月26日上涨4.51%:涨幅较大的股票是三湘印象...
- 钽铌板块7月26日晚间复盘报涨:中钨高新领涨 国际实业、全新...
- 征信概念共有多少支个股?广联达7日内股价下跌0.63%
- 硬胶囊概念共有几支个股?7月26日涨幅较大的个股是ST顺利、仙...
- NFC概念概念共有多少支个股?新开普5日内股价下跌1.72%
- 托育服务板块7月26日晚间复盘报涨:豆神教育领涨 鸿合科技、...
- 乾景园林2022年第一季度营业总收入是多少?乾景园林7日内股价...
- 【环球热闻】“三同三保障”赋能经济高质量发展
- 天天观天下!“三同三保障”赋能经济高质量发展
- 【环球报资讯】今年6月全国共查处违反中央八项规定精神问题9531起
- 世界播报:今年6月全国共查处违反中央八项规定精神问题9531起
- 广东东莞:切实履行巡林责任 全面提升林长巡林履职成效
- 湖南道县再次部署夏季森林火灾防御工作 确保森林生态资源安全
- 2022年广东试点建设公益林示范区29个累计投入7700万元
- 四川省林草局:推进全省林长制信息系统建设 研究总体方案
- 压茬推进 河南省发布林长制基层建设行动方案
- 聚焦:违反职业健康检查规定的经济性裁员违法
- 世界快资讯:中国制造业增加值占全球比重近三成
- 头条:央企控股上市公司“提质”方案出台两个月:60起并购助...
- 全球百事通!中国依然是外商最佳投资选择地
- 快讯:我国制造业增加值占全球比重提升至近30%
- 当前短讯!违反职业健康检查规定的经济性裁员违法
- 焦点精选!我国持续保持第一制造大国地位
- 全球速讯:我国制造业增加值占全球比重提升至近30%
- 【环球播资讯】我国持续保持第一制造大国地位
- 快看:央企控股上市公司“提质”方案出台两个月:60起并购助...
- 每日时讯!中国制造业增加值占全球比重近三成
- 视点!工业和信息化部:外商对华投资步伐并没有放慢
- 中国业务型CDP白皮书 | 爱分析报告
- 全球速看:兴银聚丰债券最新净值涨幅达0.02%,该基金2020年利...
- 全球快播:7月25日中融恒安纯债债券A买的人多吗?基金2021年...
- 【天天速看料】7月25日鹏华丰庆债券近1月来表现如何?基金202...
- 全球资讯:工业和信息化部:外商对华投资步伐并没有放慢
- 天天播报:7月25日华富中证5年恒定久期国开债指数C最新净值是...
- 天天热点!7月25日富荣福锦混合C基金怎么样?该基金分红负债...
- 【天天播资讯】工信部答中国网记者:实打实的举措支持服务型...
- 天天快播:中国质量万里行专家委员会在京成立
- 简讯:工信部答中国网记者:实打实的举措支持服务型制造创新发展
- 全球今日报丨国资委召开提高央企控股上市公司质量工作推进会...
- 世界报道:国资委召开提高央企控股上市公司质量工作推进会 要...
- 世界新消息丨中国质量万里行专家委员会在京成立
- 环球今日报丨工信部:将加快“十四五”工信领域重大工程和行...
- 环球即时:国资委召开提高央企控股上市公司质量工作推进会
- 天天资讯:国资委召开提高央企控股上市公司质量工作推进会
- 天天动态:工业和信息化部:加强服务型制造研究院建设 培育发...
- 环球热点评!工信部:将加快“十四五”工信领域重大工程和行...
- 全球热推荐:工业和信息化部:加强服务型制造研究院建设 培...
- 明月镜片亮相2022 视觉健康盛会 聚焦儿童青少年近视防控
- 环球观速讯丨我国人工智能核心产业规模超4000亿元,企业数量...
- 当前焦点!7月25日景顺长城支柱产业混合基金成立以来涨了多少...
- 天天播报:创金合信新能源汽车股票C近1月来在同类基金中排524...
- 天天精选!长安泓源纯债债券A基金赚钱吗?2022年第二季度基金...
- 全球速看:兴银高端制造混合A基金2021年第三季度表现如何?近...
- 世界观热点:7月25日国联安鑫汇混合A近3月来表现优秀,基金20...
- 全球速看:国资委推动国资央企投身云体系建设
- 世界球精选!制造业增加值占全球比重近30% 我国制造业综合实...
- 快资讯丨工信部答贝壳财经记者:我国产业科技创新水平和能力...
- 世界热点评!最新!阿里巴巴合伙人变动,蚂蚁集团管理层撤出...
- 环球微速讯:全球首个自组织激光器问世!具备自主配置能力,...
- 【速看料】法国:敞门开空调拟被处罚超5000元,酒水加冰块需...
- 【世界热闻】直播间使用音乐要付版权费!付费义务主体为使用...
- 天天新动态:工信部:外商对华投资没有放慢,我国依然是外商...
- 全球观点:7月25日交银增利债券C累计净值为1.8066元
- 世界今日报丨财政部:截至6月末全国地方政府债务余额347503亿元
- 全球百事通!7月8日泰达宏利鑫利债券C一年来收益2.45%,该基...
- 热议:40度高温来袭,碳中和势在必行!
- 聚焦:国资委推动国资央企投身云体系建设
- 焦点快播:7月25日永赢淳利债券近三月以来涨了多少?2021年第...
- 精彩看点:工信部答贝壳财经记者:我国产业科技创新水平和能...
- 头条焦点:工信部:外商对华投资没有放慢,我国依然是外商最...
- 焦点热议:制造业增加值占全球比重近30% 我国制造业综合实力...
- 全球信息:财政部:截至6月末全国地方政府债务余额347503亿元
- 环球新动态:蜂巢恒利债券A买的人多吗?基金前端申购费是多少?
- 世界看点:7月25日国泰致远优势混合累计净值为1.3880元,基金...
- 房地产开发板块7月25日盘后报涨:皇庭国际领涨 大港股份、阳...
- 物流板块7月25日盘后报涨:飞马国际领涨 德邦股份、浙商中拓...
- 汽车零部件概念7月25日报跌:斯莱克领跌 广东鸿图、祥鑫科技...
- 退市警示板块7月25日盘后报涨:大港股份领涨 永安林业、ST金...
- 耐火材料概念共有多少支个股?中光防雷3日内股价下跌1.99%
- 地产开发板块7月25日盘后报涨:阳光城领涨 世荣兆业、信达地...
- 荧光PCR检测概念共有多少支个股?科前生物5日内股价下跌3.23%
- 检测试剂板块7月25日盘后报涨:博晖创新领涨 透景生命、海特...
- 氟板块7月25日盘后报跌:泛亚微透领跌 氯碱化工、深圳新星和...
- 粤港澳自贸区概念股7月25日整体上涨0.07%:领涨股为阳光城 ...
- 洗碗机概念股7月25日涨跌幅最高的是汉宇集团 汉宇集团5日内...
- 动物疫苗板块7月25日盘后报涨:博晖创新领涨 康华生物、普莱...
- 全球微速讯:央行今日进行50亿元7天期逆回购操作 当日实现净...
- 焦点热讯:两巨头官宣深度合作!科大讯飞携手比亚迪,将智能语...
- 世界热文:央行今日进行50亿元7天期逆回购操作 当日实现净回...
- 天天观焦点:警戒级别升至5级!日本樱岛火山喷发,火山石飞出...
- 世界热点评!发改委:下达污染治理和节能减碳专项2022年第二...
- 观点:发改委:下达污染治理和节能减碳专项2022年第二批中央...
- 十四五期间 广西将构建森林康养产业发展新格局
- 河南:94个林业灾后恢复重建项目已全部开工
- 焦点滚动:最高法重磅发文,严惩金融领域犯罪!特大期货市场操...
今日要闻
- NFC概念概念共有多少支个股?新开普5日内股价下跌1.72%
- 托育服务板块7月26日晚间复盘报涨:豆神教育领涨 鸿合科技、华媒控股等跟涨
- 乾景园林2022年第一季度营业总收入是多少?乾景园林7日内股价上涨2.52%
- 粤港澳自贸区概念股7月25日整体上涨0.07%:领涨股为阳光城 领跌股为东旭蓝天
- 洗碗机概念股7月25日涨跌幅最高的是汉宇集团 汉宇集团5日内股价上涨9.25%
- 动物疫苗板块7月25日盘后报涨:博晖创新领涨 康华生物、普莱柯和明德生物等跟涨
- 沪警示板概念7月22日整体上涨0.17%:领涨股为ST辅仁 领跌股为贵人鸟
- 康泰医学2022年第一季度营业总收入是多少?产业园概念7月22日涨幅较大的股票是露笑科技
- 闻泰科技2022年第一季度营业总收入是多少?OX概念共有多少支个股?
- 创元科技2022年第一季度营收是多少?中芯国际概念概念股7月21日盘后涨 安集科技领涨



营业执照公示信息